
在牵手华为进军新能源领域之后,时隔两年,和顺石油抛出了一份跨界布局半导体的计划。
11月16日晚,和顺石油公告,公司拟以现金方式,通过收购股权及增资购买上海奎芯集成电路设计有限公司(简称“奎芯科技”)不低于34%的股权,同时通过表决权委托,合计控制奎芯科技51%表决权,即取得其控制权。本次交易价格尚未确定,奎芯科技100%的股权价值不高于15.88亿元(增资后估值),预计最终交易金额不高于5.4亿元。
同时,和顺石油公告称,为适应业务发展需要,公司拟对经营范围进行优化调整,计划取消“烟草制品零售”业务,并同步修订《公司章程》相关条款。
记者注意到,在披露此次跨界收购公告前,和顺石油股价已现异动。公告前最后一个交易日,即11月14日,和顺石油开盘后迅速冲击涨停,报收28.03元/股,市值为48.19亿元。
“受让+增资”收购模式,跨界布局半导体
“奎芯科技所在的半导体IP相关行业具有较好的发展前景和较大发展空间,拟在相关领域进行战略布局,为公司寻找新的业绩增长点,以推动公司未来持续发展。”和顺石油表示。
公告显示,此次交易将通过“受让+增资”收购模式进行。11月14日,和顺石油与奎芯科技及其实际控制人陈琬宜签订《控制权收购意向协议》。和顺石油拟以收购股权及增资方式购买奎芯科技不低于34%的股权,同时陈琬宜控制的主体将奎芯科技17%的股权表决权委托给和顺石油,确保和顺石油能够控制标的公司有表决权股份的51%暨取得标的公司的控制权。
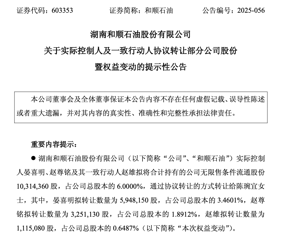
同日,和顺石油实际控制人晏喜明、赵尊铭及其一致行动人赵雄与陈琬宜签订《股份转让协议》,约定晏喜明、赵尊铭及赵雄拟通过协议转让的方式向陈琬宜合计转让公司6%股份。
作为此次收购标的,奎芯科技成立于2021年,是一家专注于集成电路IP和Chiplet产品研发的供应商,致力于解决算力扩展与高速互联问题。
据介绍,奎芯科技构建了覆盖台积电、三星等国际晶圆厂的战略合作网络,成功开发出覆盖5nm至55nm工艺的接口IP,广泛应用于数据中心、人工智能、汽车电子及消费电子领域。
奎芯科技多款IP产品已完成流片并交付客户使用,产品具备高性能、低功耗、稳定性高、兼容性好等特点,并且IP完备性高、验证周期短。奎芯科技目前已服务超60家客户,主要覆盖AI、数据中心等多个行业,标杆客户包括国际存储行业巨头以及AI领域独角兽企业。
值得关注的是,本次交易同步设置了业绩承诺,即2025年至2028年,奎芯科技的收入金额分别不低于3亿元、4.5亿元、6亿元、7.5亿元,其中IP和高速互联产品收入分别不低于1.05亿元、1.575亿元、2.1亿元、2.625亿元。且业绩承诺期内,任一年度内,奎芯科技承诺归母净利润均为正。公司与交易相关方就业绩承诺约定了业绩补偿条款。
业绩失速积极寻找新的业绩增长点
和顺石油“跨界”半导体的背后,是公司主营业务的持续萎靡。
公开资料显示,和顺石油主要业务是加油站连锁经营、成品油仓储、物流配送、批发,产品包括汽油和柴油。2022年至2024年,公司营业收入为39.94亿元、32.73亿元、28.12亿元,归母净利润为1.04亿元、0.52亿元、0.29亿元,呈现逐年下降态势。
困境之下,和顺石油选择牵手华为布局超充电站,试图通过“油电协同”的复合经营模式,打造新的业绩增长点。
2023年11月,和顺石油与华为首次达成战略合作,本次合作设定了未来三年力争实现万座华为智能超快充站的宏大目标,旨在加快传统能源站向新型能源站加速改造,推动充电网络正式进入超充时代。同时,其首座光储充一体超充智选站已于长沙成功落地并运营。
这一合作被视为公司应对传统成品油业务下滑的转型尝试。
今年8月,和顺石油在互动平台表示,公司已建的充电站都配套有华为液冷超充设备,计划投建站点仍将推进配套华为充电设备。
尽管如此,进军新能源领域之后的和顺石油仍以成品油业务作为主业,并没有彻底摆脱业绩颓势。今年前三季度,和顺石油营业收入为21.26亿元,同比下降0.13%;扣非归母净利润为1089.97万元,同比下降65.95%。公司将业绩变动归因为今年以来受国际局势和地区冲突的影响,原油价格波动较大,批零价差缩窄。
此次跨界半导体,也是和顺石油对于业绩和股价的积极自救。然而,“跨界”半导体看起来很美,交易背后潜在的多重风险亦不容忽视。
“公司主营业务与标的公司主营业务属于不同的行业,本次交易前上市公司无相关行业的管理经验,公司在跨行业运营管理能力、协调整合能力等方面将面临一定的考验。本次交易存在收购整合风险。”和顺石油也在公告中表示。
(文章来源:上海证券报)
- 随机文章
- 热门文章
- 热评文章
- 中央芭蕾舞团首席主演又“上新” 徐琰荣获晋升,中央芭蕾舞团首席主演又“上新” 徐琰荣获晋升
- 凌空漫步赏奇观 矮寨大桥打造“云端惊险之旅”,凌空漫步赏奇观 矮寨大桥打造“云端惊险之旅”
- 近90件民歌作品角逐2025年首届安徽高校民歌大赛,近90件民歌作品角逐2025年首届安徽高校民歌大赛
- 赤水河畔讲述红色故事 太平古镇奏响民族团结新乐章,赤水河畔讲述红色故事 太平古镇奏响民族团结新乐章
- 叙事与内核的再突破 网络剧《借命而生》研讨会举办,叙事与内核的再突破 网络剧《借命而生》研讨会举办
- “触摸东垣古城的秦砖汉瓦”文化研学活动举行,“触摸东垣古城的秦砖汉瓦”文化研学活动举行
- 大汶口国家考古遗址公园在山东泰安揭牌,大汶口国家考古遗址公园在山东泰安揭牌
- 广东两省级单位携手开发文创产品 助力岭南文化焕新彩,广东两省级单位携手开发文创产品 助力岭南文化焕新彩
- 1沃野铁岭迎丰收 欢歌笑语庆丰年
- 2告别WiFi局限!这款国产ZigBee模块,让你的智能家居更稳定更省电
- 3港股异动 | 机器人领域催化密集 三花智控(02050)涨超7% 德昌电机控股(00179)涨超6%
- 42025中国公路自行车公开赛(眉山彭山站)在四川眉山鸣笛开赛2025中国公路自行车公开赛(眉山彭山站)在四川眉山鸣笛开赛
- 5成本惊人!英伟达“烧钱”散热 单套液冷组件将飙至近40万元(附股)
- 6自动化冷库PLC数据采集解决方案
- 7无电镀通孔形成印刷基板技术介绍
- 8十五运会火炬传递启动仪式将于11月2日举行十五运会火炬传递启动仪式将于11月2日举行
- 1歌声里的乡村振兴:侗族大歌如何唱出文旅新篇章,歌声里的乡村振兴:侗族大歌如何唱出文旅新篇章
- 2跨越千年 黄帝文化与浙江缙云“同行”,跨越千年 黄帝文化与浙江缙云“同行”
- 3湖北武当山持续推进文物本体保护修缮工作,湖北武当山持续推进文物本体保护修缮工作
- 4“广交会创办初期档案(1956-1959)”入选第六批《中国档案文献遗产名录》,“广交会创办初期档案(1956-1959)”入选第六批《中国档案文献遗产名录》
- 5陕西省非遗体验中心正式对外开放,陕西省非遗体验中心正式对外开放
- 6彩陶双连壶等400余件文物回郑州大河村“省亲”,彩陶双连壶等400余件文物回郑州大河村“省亲”
- 7“粤唱粤强”华人粤语歌唱大赛举办,“粤唱粤强”华人粤语歌唱大赛举办
- 8《长安的荔枝》北京见面礼举办 马伯庸希望剧集表达小说未尽之意,《长安的荔枝》北京见面礼举办 马伯庸希望剧集表达小说未尽之意




